
2025年以来,中国内需动能仍待提振,全年增长目标可期,整体经济温和复苏。钢铁行业政策通过严格限制新增产能、倒逼落后产能出清、激励先进产能发展,推动行业向高端化、绿色化加速转型。
中国钢铁企业在多重压力下实现总体平稳运行,需求端呈现“建筑弱、制造强、出口稳”的分化格局;供给端在政策调控与市场机制下有所收缩。得益于铁矿石、焦炭等主要原燃料价格下降,行业利润空间得到修复,但高库存与结构性供需错配仍对钢价形成压制。
2025年前三季度,行业盈利指标及经营性现金流显著改善,增长性与盈利水平得以修复。然而,长期积累的债务负担依然沉重,整体杠杆水平居高不下,主要偿债能力指标表现仍然疲弱,财务结构性风险突出。
2025年1-11月,钢铁行业债券市场发行情况表现平稳,债券发行活跃的钢铁企业仍以高信用等级的中央和地方国有企业为主,AA+以下主体融资明显收缩,市场信用分层加剧。存续债券到期高峰集中于2026-2028年,鉴于偿付主体主要为高信用等级龙头企业,行业整体集中兑付风险可控。
1.宏观(及区域)环境
内需动能仍待提振,宏观政策多措并举支撑经济温和复苏。
2025年前三季度,宏观政策呈现多维度协同发力特征,货币政策保持适度宽松精准发力,财政政策提质加力保障重点,纵深推进统一大市场建设,强化险资长周期考核,依法治理“内卷式”竞争,推动金融资源支持新型工业化发展,贷款贴息助力服务业发展,加快筑牢“人工智能+”竞争基石,服务消费提质惠民,共同构筑了经济回升向好的政策支撑体系。
2025年前三季度,经济在政策发力与新质生产力推动下总体平稳,但面临内需走弱、外部环境复杂严峻的挑战。当前经济运行呈现结构分化特征:供给强于需求,价格仍然偏弱,但“反内卷”政策下通胀已出现改善。宏观杠杆率被动上升,信用总量增长呈现出“政府加杠杆托底、企业居民需求偏弱”的格局。工业企业利润在低基数、费用压降与非经常性损益的支撑下转为正增长,但改善基础尚不牢固。信用质量总体稳定,三季度以来高低等级利差走势出现分化。
下阶段,宏观政策将紧盯全年经济增长目标,持续推进扩内需、稳增长工作,采取多种举措稳外贸。在已出台政策的持续托举下,完成全年增长目标压力较小。新型政策性金融工具等资金落地有望支撑基建,但消费与地产政策效果仍需观察,出口受前期透支与高基数影响承压,CPI或保持低位震荡,PPI降幅有望继续收窄。完整版宏观经济与政策环境分析详见《宏观经济信用观察(2025年前三季度)》。
2.行业政策与监管环境
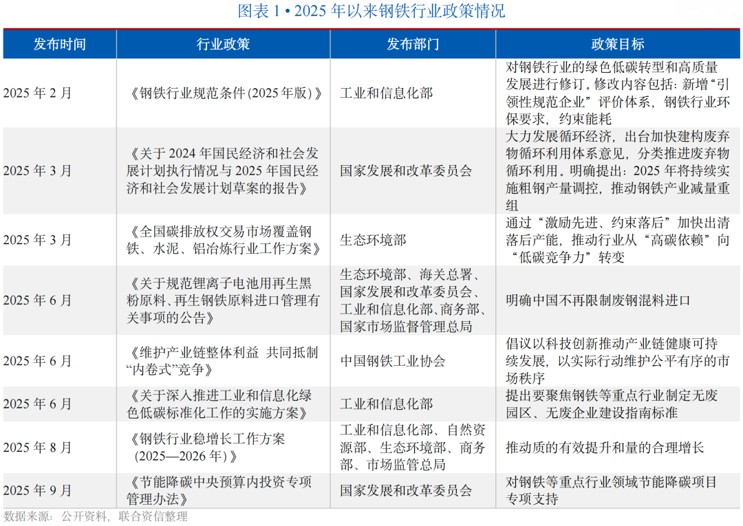
钢铁行业政策通过倒逼落后产能出清、激励先进产能发展,推动行业向高端化、绿色化加速转型。
2025年以来,钢铁行业政策密集出台,形成“约束与激励并重”的双轮驱动格局,核心聚焦于产能控制、绿色转型与高质量发展。一方面,通过设定更严格的绿色低碳门槛、实施产量调控及碳排放约束,使环保不达标、能耗高的落后产能面临持续的改造或退出压力;另一方面,通过原料进口放开,通过配套专项投资支持,明确对钢铁等重点行业的节能降碳项目给予中央预算内专项资金支持,直接降低了先进企业的技术改造财务负担,推动钢铁行业高质量发展转型,为需求与绿色资源转型方面提供支持。2025年钢铁行业政策,通过严格的准入与碳排放约束倒逼落后产能出清,同时以投资支持、原料放开和资源保障激励先进绿色产能发展,推动行业更具竞争力、可持续性发展。
3.行业运行情况
2025年以来,中国钢铁企业多重压力下实现总体平稳运行,需求端表现分化,房地产和基建需求不振,制造业用钢成为核心支撑;钢铁产量虽有所下降,但结构性错配仍对钢价有所压制。得益于原燃料价格下降,钢铁行业利润有所改善。
根据国家统计局数据,2025年1-10月,中国黑色金属冶炼和压延加工业实现营业收入64127.8亿元,同比下降3.9%;利润总额达1053.2亿元,实现扭亏。利润修复主要得益于原燃料成本降幅大于钢材价格降幅带来的盈利空间扩张,而需求端的拉动效果有限。
(1)供需情况
2025年1-11月,中国粗钢产量8.92亿吨,同比下降约4%。从走势看,2025年一季度,中国粗钢产量呈现“前低后升”的特点。其中,1-2月累计产量同比小幅下降1.5%,3月单月产量同比增长5%,最终拉动一季度整体粗钢产量达2.59亿吨,同比微增0.6%。进入二季度,钢材市场持续低迷、政策调控力度升级等因素使得粗钢产量呈下滑态势。2025年三季度产量延续同比下降趋势,但在供给端调控深化、成本端利好等多重因素共同作用的共同影响下,产量降幅逐步收窄。2025年10-11月,受淡季传统需求收缩、出口支撑减弱等因素影响,中国粗钢产量同比分别下降12.07%和10.88%。
从需求来看,钢铁需求结构分化显著,呈现“建筑弱、制造强、出口稳”的格局特征:房地产投资仍处下行通道,基建投资增速平缓,导致螺纹钢、线材等长材需求不振。汽车、造船、新能源(风电、光伏)、家电等领域保持较好增长,对高端板材、型钢等形成稳定需求。1-11月钢材出口同比有所增长,在一定程度上缓解了内需压力,但受海外市场需求波动及贸易环境影响,后续增长持续性有待观察。这种“建筑弱、制造强”的需求分化,导致高端板材供需相对平衡,而普通建筑钢材则面临较大过剩压力,对整体钢价形成压制。2025年1-11月,中国钢材综合价格指数环比震荡下行。其中,7月钢材价格受到“反内卷”政策预期阶段性上行;8月以来,钢材价格又受需求不足、库存压力加大等因素影响震荡下行。
(2)成本情况
铁矿石是钢铁生产过程中最主要的原材料,2025年1-10月,中国铁矿石进口量为10.29吨,同比下降0.65%。2025年一季度,铁矿石价格整体呈现窄幅震荡。其中,主流矿山受到气候影响发运量有所下降。但需求端的疲软使得铁矿石价格易跌难涨。2025年二季度,铁矿石价格呈现先反弹后回落。从需求端看,焦煤价格下跌和钢材出口强劲,使得长流程钢厂高炉开工率得到支撑。6月,海外需求放缓,国内政策处于真空期,需求端预期减弱,铁矿石价格回落。2025年上半年,中国港口铁矿石库存持续下行,但仍处于近年来高位。2025年三季度,受到供应端扰动、政策预期以及短期铁水产量维持高位等多因素影响,铁矿石价格阶段性反弹。同期,铁矿石到港量进入季节性高峰,季度末期钢厂接货态度转为谨慎,铁矿石港口累库量增长。整体看,铁矿石价格整体呈现“供需博弈下的震荡偏弱”走势。尽管有供应端扰动和阶段性补库需求支撑,但在国内钢厂减产预期主导下,铁矿石价格重心较上年有所下移。港口库存虽自高位有所回落,但绝对量仍处于近年较高水平,供应端相对宽松。
2025年上半年,焦炭产能持续投放,整体产量稳中有增。同期,需求端粗钢减产预期压制焦炭议价能力;供给端炼焦煤价格有所下行,但焦炭边际效益整体偏弱,受此影响,焦炭价格震荡下行。进入三季度,受到环保因素影响,部分焦炉进入检修、前期亏损导致部分焦企主动减产,使得焦炭价格出现阶段性反弹,但受制于下游钢企盈利不佳、采购谨慎,反弹幅度有限。
(3)需求情况
中国钢材消费大体分为建筑业用钢和制造业用钢。从终端下游占比来看,建筑业消耗了过半的钢材,为钢材需求最主要的影响因素。建筑业主要包含房地产和基建业务,呈现强周期性。2024年以来,房地产投资持续下滑,制造业和基建投资对经济起到了托底的基础作用,为经济增长提供了重要支撑。中国制造业用钢占比上升,钢铁产品结构持续调整,钢铁企业积极适应市场变化,加大对优特种钢材的研发和生产力度。
房地产方面,近年来,中国政府坚持房地产调控政策的总基调不变,地产投资显著下滑,2022-2024年,全国房地产开发投资增速分别为4.4%、-10.0%和-10.60%。2024年,市场观望情绪浓厚,新建商品房销售面积下降,房地产开发企业资金紧张问题突出,导致开发投资规模缩减,严重拖累了用钢需求。2025年,尽管多地优化限购限贷政策、推动“三大工程”(保障性住房、城中村改造、“平急两用”公共基础设施)落地,但市场整体仍处于筑底阶段,新建商品房销售面积同比继续下滑,开发投资规模维持低位,对钢材需求的拖累效应依然显著。
基建方面,基建投资是中国逆周期调节的重要工具。2024年,第三产业中,基础设施投资(不含电力、热力、燃气及水生产和供应业)比上年增长4.4%。其中,水利管理业投资增长41.7%,航空运输业投资增长20.7%,铁路运输业投资增长13.5%。面对经济下行压力,中国政府加大了基建投资力度,对钢材需求形成一定支撑。2025年,基建投资继续发挥逆周期调节作用,水利管理业、铁路运输业、航空运输业以及生态保护和环境治理业投资均保持较快增长。
制造业方面,2024年,中国制造业固定资产投资同比增长9.2%,但不同子行业的投资增速有所分化。其中,铁路、船舶、航空航天和其他运输设备制造业投资增长34.9%,通用设备制造业投资增长15.5%,专用设备制造业投资增长11.6%,航空、航天器及设备制造业投资增长39.5%,计算机及办公设备制造业投资增长7.1%。中国制造业在多个关键领域和新兴产业的投资增长势头强劲,制造业用钢量占钢材总消费的比例从2020年的42%提高到2024年的50%。2025年,受益于新能源装备、智能制造、轨道交通等领域的扩张,制造业用钢强度提升,其占钢材总消费量的比重进一步上升。
钢铁行业财务状况呈现“盈利边际修复、杠杆居高不下、偿债能力堪忧”的特征。2025年的利润改善为缓解极端财务压力提供了一定条件,但尚未扭转高负债、弱偿债的根本局面。行业财务健康的根本性改善,仍有赖于持续稳定的盈利、有序的债务化解以及资本结构的优化。
1.行业的增长性
钢铁行业增长承压,但2025年前三季度行业增长性有所改善。
2022年以来,钢铁行业样本企业1整体营业总收入持续收缩,2025年前三季度营业总收入低于上年同期,全市场需求收缩;整体营业利润持续下跌,2024年全行业陷入亏损,钢铁行业盈利增长性急剧恶化。得益于主要原材料价格下降及供给端结构调整,行业利润出现强势反弹,2025年前三季度,样本企业整体营业利润同比增长率达95.05%。尽管营业收入仍略低于上年同期,但盈利端的表现表明行业整体增长性已有改善。
2.盈利水平
盈利水平整体偏弱,资本支出逐年收缩,2025年前三季度资产效率与现金流状况有所改善。
2022年以来,受需求大幅收缩同时原材料处于相对高位影响,钢铁行业样本企业平均营业利润率和总资产报酬率处于极低水平,2024年全行业实质性亏损,行业成本倒挂、资产效率不高,钢铁行业样本企业盈利能力处于很低水平。同时,现金收入比稳步提升,通过压缩应收账款、存货等手段,钢铁行业样本企业收入实现质量保持高水平。随着经营活动现金流量净额连续两年大幅负增长,钢铁行业样本企业整体资本开支逐年收缩,投资趋于谨慎。
2025年前三季度,原材料价格下降有效缓解了成本压力,使企业在收入端未明显扩张的情况下,实现了利润空间的修复,平均营业利润率和总资产报酬率微弱修复。同期,企业通过加强应收账款与存货管理,持续提升收入实现质量,经营活动现金流量净额同比大幅增长,且远超资本开支。
3.杠杆水平
钢铁行业整体债务负担依然较重。
2022年以来,钢铁行业样本企业平均全部债务资本化比率及资产负债率均处于较高水平。2024年全行业实质性亏损导致净资产减少,进一步推高了杠杆率,2023年经营现金流无法覆盖资本开支需求(覆盖率为0.92倍),部分企业可能仍需新增短期借款以维持运营和投资,导致债务结构短期化,加剧流动性风险。
2025年前三季度尽管盈利有所修复,但钢铁行业长期积累的债务负担依然严峻,利润改善尚未能有效转化为净资产的显著增加或债务的大规模清偿,高杠杆仍是钢铁行业突出的财务问题之一。
4.偿债水平
偿债能力指标表现不佳,短期流动性压力与长期偿债保障均显不足。
2022年以来,钢铁行业样本企业现金类资产对债务的覆盖能力减弱,“现金类资产/短期债务”比率逐年下降,2025年9月末仅为0.42倍,行业内企业可用现金对短期债务的覆盖相对不足;2022-2023年,因样本企业EBITDA为负,该比率已无意义,表明主业盈利对债务本息的保障能力极弱,2024年,虽然EBITDA回正,但“全部债务/EBITDA”高达13.72倍,远超健康水平。整体看,钢铁行业样本企业偿债指标表现很差,偿债指标亟需修复。而钢铁企业经营活动现金流稳定性差很弱,经营获现对债务覆盖波动大,“全部债务/经营活动现金流量净额”在2023年短暂改善后,2024年再度恶化至14.37倍,经营活动现金流对债务的保障程度不足。
2025年1-11月,钢铁行业债券市场发行情况表现平稳,一般公司债和中期票据发行规模大;债券发行活跃的钢铁企业仍以高信用等级的中央和地方国有企业为主,AA+以下信用主体发债规模缩减明显。2025年以来,发债钢铁企业无信用迁徙情况。从到期情况看,钢铁企业债券到期时间主要集中在未来3年。
1.行业发债企业概况
2025年1-11月,钢铁企业2共发行债券156只,发行规模合计1701.90亿元,涉及主体26家。其中,债券发行规模较大的主体包括:河钢集团有限公司(392.00亿元)、首钢集团有限公司(290.00亿元)、山东钢铁集团有限公司(240.00亿元)、宝山钢铁股份有限公司(140.00亿元)和鞍山钢铁集团有限公司(82.00亿元),合计占发行总额的67.22%。
2025年1-11月,从钢铁行业债券发行来看,AAA信用主体20家,发行债券额度为1604.00亿元;AA+信用主体5家,发行债券额度为97.90亿元。AA+以下信用主体未发行债券,债券融资规模缩减明显。显示债券市场对行业尾部企业的风险规避态度明确,融资渠道显著收窄。
2.债券市场情况
2025年1-11月,钢铁行业债企业发行债券合计金额约1702亿元;债券品种仍以中期票据、公募公司债和超短期融资券为主,合计发行金额占比约94%;从期限结构来看,3年期债券发行规模占比高,其次是1年以内及5年期品种。这符合重资产行业对中长期资金的需求,同时也反映了发行人在平衡融资成本、资金使用规划与再融资风险后的理性选择。2025年以来,在市场总体承压的背景下,得益于活跃的发债主体均为行业龙头和高信用等级国企,其经营与财务状况的抗风险能力相对更强,发债钢铁企业无信用迁徙情况。
截至2025年11月底,钢铁行业企业存续债券余额约4056亿元;债券兑付时间主要集中在2026-2028年,兑付金额分别约为1163亿元、979亿元和1184亿元,未来三年将迎来债券到期的小高峰。尽管到期规模较大,但考虑到到期债券主要集中于高信用等级的头部国企,这些企业通常拥有畅通的银行授信、多元的融资渠道以及较强的再融资能力。同时,行业政策支持优质企业健康发展。因此,预计行业整体发生大规模违约的风险较低。然而,需警惕个别债务负担极重、再融资渠道收窄的尾部企业的流动性压力。
综合前述宏观环境、行业运行及财务状况,我们认为:从短期来看,供给端在前期亏损被动减产和“反内卷”政策的影响下有所收缩;行业内不断优化供给结构,“减量提质”的基础将得以夯实。需求端地产用钢需求下滑趋势短期内难以逆转,将继续主导疲软态势,基建、船舶、新能源等领域制造业用钢及出口需求将为行业提供主要支撑,带动需求结构持续优化。整体看,内需整体回升动能仍然偏弱,钢价大概率将维持低位震荡。
主要原燃料(铁矿石、焦炭)价格预计将在供需博弈中维持相对中低位运行,继续为钢厂盈利提供一定缓冲。行业整体盈利有望在成本红利下维持修复态势,但利润空间易受钢价波动侵蚀,改善基础尚不牢固。
长期来看,在严格产能置换、碳排放约束和绿色金融导向下,产能向头部集中叠加绿色技改,推动供给高端化转型;需求端从地产和基建逐步转向高端制造绿色能源、新材料等新质生产力领域,钢铁企业盈利模式从规模扩张转为技术加成与成本管控,以适应下游产业升级需求。不具备竞争力的高负债、低效产能将在这一过程中被加速出清。
在行业景气度下行阶段,行业政策通过“扶优汰劣”为优质企业创造了相对有利的发展环境,企业信用分化或将加剧,需重点关注盈利能力持续恶化、债务负担重且债务结构不合理、短期流动性压力大的钢铁企业。钢铁发债企业以高信用等级为主,融资渠道较为畅通,其偿债保障能力较强,债券市场到期分布虽有高峰,但偿债主体结构优良。因此,预计行业发生系统性信用风险的概率较低。
网上经营许可证号:京ICP备18006193号-1
copyright©2005-2022 www.cumetal.org.cn all right reserved 技术支持:杭州高达软件系统股份有限公司
服务热线:010-59231580