
来源:国家发展改革委
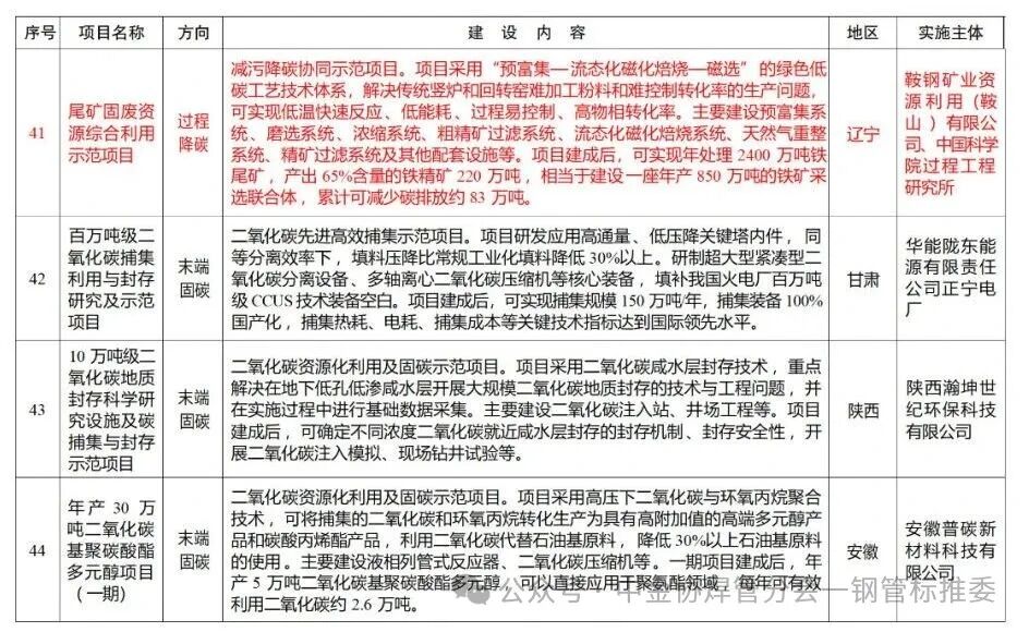
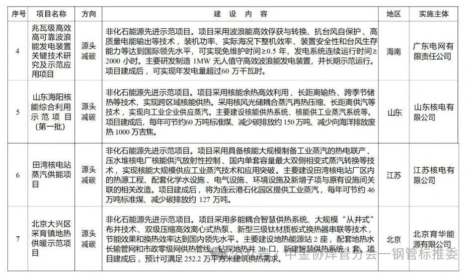
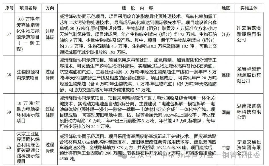
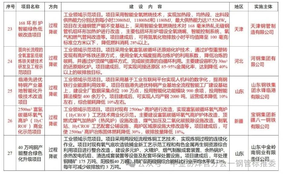
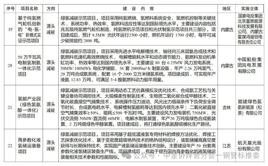
近日,国家发展改革委发布关于向社会公开征求《绿色低碳先进技术示范项目清单(第一批)》意见的公告。为贯彻落实党中央、国务院决策部署,加快绿色低碳先进技术示范应用和推广,按照《绿色低碳先进技术示范工程实施方案》(发改环资〔2023〕1093号)有关部署,经过项目单位申报、地方审核推荐、第三方机构评审、部门及地方复核等流程,确定了第一批绿色低碳先进技术示范项目清单,共纳入47个项目,现向社会公开征求意见。其中,宝武八一钢铁、鞍钢矿业、河钢、山钢、包钢、天津钢管等6个项目入选。
网上经营许可证号:京ICP备18006193号-1
copyright©2005-2022 www.cumetal.org.cn all right reserved 技术支持:钢链云(北京)科技发展有限公司
服务热线:010-59231580