
工业和信息化部近日印发通知,公布2023年度绿色制造名单,1488家绿色工厂、104家绿色工业园区、205家绿色供应链管理企业上榜本批次名单;按照2023年度动态管理要求,将前七批绿色制造名单中的9家绿色工厂、3家绿色供应链管理企业移出绿色制造名单,46家单位变更名称。通知同时提出将面向绿色工厂试点推行“企业绿码”,对绿色工厂绿色化水平进行量化分级评价和赋码,直观反映企业在所有绿色工厂中的位置以及所属行业中的位置。
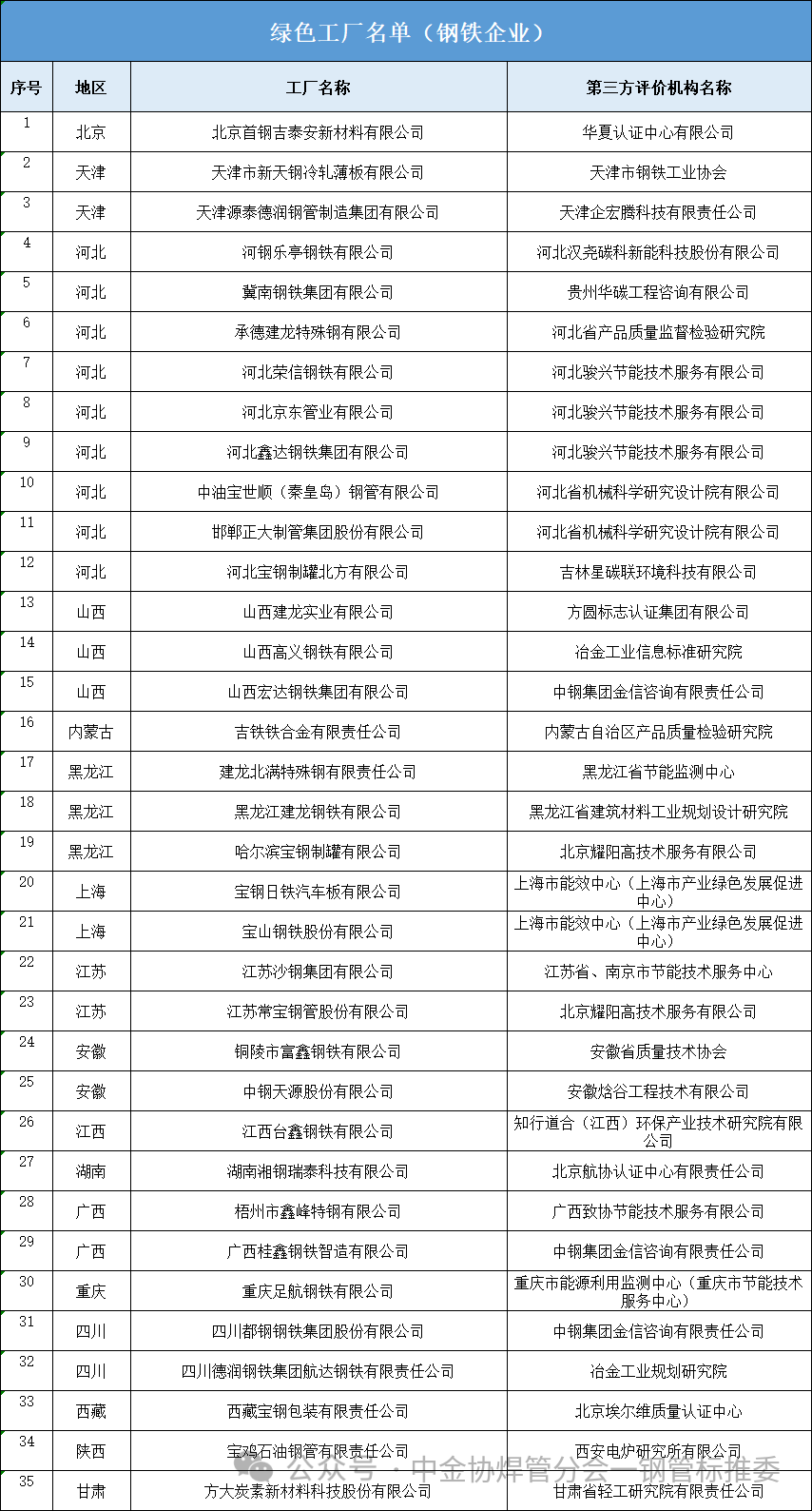
其中,据不完全统计,35家钢铁相关企业上榜绿色工厂名单。
网上经营许可证号:京ICP备18006193号-1
copyright©2005-2022 www.cumetal.org.cn all right reserved 技术支持:钢链云(北京)科技发展有限公司
服务热线:010-59231580